|
【宜居南康 惠利教医】南康区“教体职工、医务人员”购房专项补贴来啦!时间:2024-07-08 近日,我区出台 《南康区“教体职工、医务人员” 购房专项补贴实施方案》 都有哪些补贴政策 一起来看看吧 南康区“教体职工、医务人员”购房专项补贴实施方案 (补贴主题:宜居南康、惠利教医) 为进一步支持南康区的教育、医疗队伍建设,促进优秀人才引进力度,为努力提升教学质量和卫生健康事业发展贡献房地产行业力量,同时促进全区房地产市场健康有序平稳发展,弘扬爱岗敬业的良好风气,切实为我区教育、医疗系统在编在岗人员,提供改善住房条件、缓解购房压力、稳妥有序满足基本住房需求,增强职业荣誉和幸福感。根据我区实际情况,经研究,特制定本购房专项补贴实施方案。 一、指导原则 以习近平新时代中国特色社会主义思想为指导,牢牢把握坚持房子是用来住的目标定位,加快建立多主体供应、多渠道保障的住房制度,坚持分类调控、因城施策、一城一策,完善和落实房地产调控措施,努力实现我区在编在岗教育、医疗职工住有所居为目标。 二、基本原则 1.政府引导:充分发挥政府职能作用,加强引导,鼓励和支持教育医疗系统在编在岗群体购房,提升改善居住环境,提高医疗教育质量。 2.需求自愿:充分尊重教育医疗系统在编在岗群体的自身意愿,调动其购房的主动性与积极性,切实维护教育医疗系统在编在岗群体的合法权益。 3.政策鼓励:鼓励我区各房地产开发企业针对教育医疗系统在编在岗群体,基于项目高品质稳健交付的前提下,切实加大给予专项优惠力度,具体优惠政策由各房企单独制定并做好相关解释工作。 4.有序推进:各企业要通力合作、全力配合、有序引导,推进落实教育医疗系统在编在岗群体的购房补贴有效兑现。 三、补贴对象、条件、流程 (一)补贴对象 1.教体职工。南康区内在编在岗全体教体职工,含退休职工、教育主管部门机关公务员和事业编、教育系统内聘用干部。 2.医务人员。南康区各级医疗卫生机构全体医务人员,含卫生主管部门机关公务员、事业编和系统内聘用干部。 (二)补贴条件 1.购房补贴时间。在2024年7月11日至2024年9月10日期间购买新建商品住房并完成签订相关购房手续、已缴清购房款或已办理按揭并下款,截止活动时限未完成,不享受补贴。 2.购房补贴范围。本次补贴仅限于符合条件的补贴对象,购买报名参与本次活动的房地产开发企业旗下新建商品住房,具体补贴标准和适用范围根据各房企优惠政策公示内容执行(优惠政策需报房地产主管部门审批并向房地产业协会进行备案)。 (三)补贴办理流程 1.选定住房。购房户可前往参与优惠补贴活动的房地产开发企业项目销售展示中心/售楼部了解咨询项目详情及意向购买房源户型、面积、楼层等相关准确数据,并确认补贴政策内容及房源售价,综合自身需求及意向情况确认是否选购,若确认购买则签署认购相关协议并缴纳定金和办理相关购房手续。(备注提醒:建议可享受补贴人员前往项目销售展示中心/售楼部了解意向购买者,先不要透露身份,正常沟通确定价格后,再按照购房专项补贴实施方案进行申请优惠补贴。) 2.开具证明。购房户在完成购房后,填写南康区“宜居南康、惠利教医”购房专项补贴申请表,向南康区房地产业协会进行提交(协会地址:赣州市南康区滨江大道滨江苑4#楼2单元203B号商铺,联系电话:0797-6611599)。 3.受理审核。南康区房地产业协会收到购房户的南康区“宜居南康、惠利教医”购房专项补贴申请表进行资格核查并确定(一个工作日内完成)。协会确认资格无误后,现场填写南康区“宜居南康、惠利教医”购房专项补贴确认表,并反馈给购房者。 4.补贴兑现。购房户提交南康区“宜居南康、惠利教医”购房专项补贴确认表及相关佐证材料至项目销售展示中心/售楼部,经项目销售展示中心/售楼部现场确认无误后,现场约定兑现完成时限和方式,原则上15个工作日内开发企业完成相关补贴的兑现。 四、有关要求 1.申请购房补贴时,申请人需对所提供资料的真实性做出书面承诺。对经证实属于弄虚作假行为的,取消享受补贴资格。 2.对于享受了本购房补贴政策购买的房产,购房户在房屋产证办理前不得转让和退房,否则须退回已享受的购房补贴。 3.房地产开发企业不得以任何理由哄抬房价,区住建局将加大房价优惠监管力度,确保专项购房补贴落到实处。 4.各房地产企业自愿报名参加本次购房专项补贴实施活动,向房地产协会申报后,活动期间主动向社会公布优惠具体细则并按方案要求限时补贴到位。 本实施方案由南康区房地产主管部门联合南康区房地产业协会及愿意参与补贴的相关房地产企业制定,本实施方案自印发公布之日起实施。 附件: 1.南康区房地产开发企业参与“宜居南康、惠利教医”购房专项补贴申报表; 2.南康区“宜居南康、惠利教医”购房专项补贴申请表; 3.南康区“宜居南康、惠利教医”购房专项补贴确认表。 (长按识别上方二维码下载附件) 赣州市南康区住房和城乡建设局 赣州市南康区房地产业协会 2024年7月4日 本次“宜居南康、惠利教医” 购房专项补贴活动 共有15个房地产开发项目参与 快来看看都有哪些优惠政策 ![]() 01.佳兴南山原著
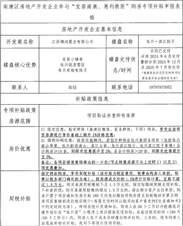
02.佳兴·滨江院子
03.佳兴·滨江院子二期|峯境
04.佳兴·新语南山
05.东投力高江越府
06.滨江云宸
07.锦绣华府
08.城市中央广场
09.龙湖华海双珑原著
10.嘉福尚江尊品
11.珑玺湾
12.城发·越秀江南
13.居然大观
14.水岸·君悦府
15.绿境方洲(融湾和悦府)
您也可以长按识别下方二维码 获取相关优惠信息
|























